主要職責
中國科學院貫徹落實黨中央關于科技創新的方針政策和決策部署,在履行職責過程中堅持黨中央對科技工作的集中統一領導。主要職責是:
一、開展使命導向的自然科學領域基礎研究,承擔國家重大基礎研究、應用基礎研究、前沿交叉共性技術研究和引領性顛覆性技術研究任務,打造原始創新策源地。 更多+
院況簡介
中國科學院是國家科學技術界最高學術機構、國家科學技術思想庫,自然科學基礎研究與高技術綜合研究的國家戰略科技力量。
1949年,伴隨著新中國的誕生,中國科學院成立。建院70余年來,中國科學院時刻牢記使命,與科學共進,與祖國同行,以國家富強、人民幸福為己任,人才輩出,碩果累累,為我國科技進步、經濟社會發展和國家安全作出了不可替代的重要貢獻。 更多+
院領導集體
科技獎勵
科技期刊
科技專項
科研進展/ 更多
工作動態/ 更多
工作動態/ 更多
中國科學院學部
中國科學院院部
語音播報
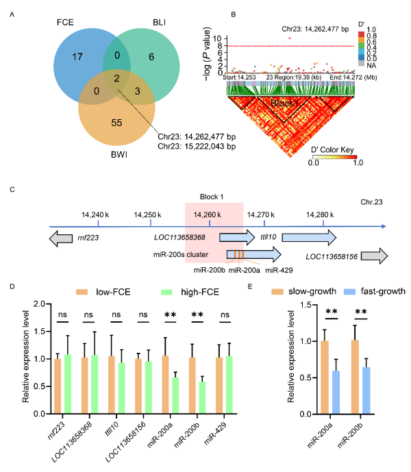
飼料成本約占水產養殖成本的70%,為降低養殖成本、提高養殖效益、減少養殖排泄物排放,培育速生和高飼料轉化率性狀聚合的水產新品種成為遺傳育種學家追求的長期目標。但目前學界對水產動物飼料轉化率的關鍵調控基因及速生、高飼料轉化率性狀耦合的分子機制尚不明晰。
近日,中國科學院水生生物研究所研究團隊在黃顙魚中揭示了miR-200a/200b-stat5b信號軸耦合調控生長與飼料轉化率的分子機制。
科研團隊選育了兼顧速生和高飼料轉化率性狀的黃顙魚群體,通過全基因組關聯分析,將關鍵位點定位于23號染色體miR-200基因簇附近,發現了miR-200a和miR-200b在速生、高飼料轉化率個體中明顯下調。團隊進一步構建了黃顙魚miR-200a/200b敲除純合子,在平均攝食量無明顯變化的情況下,敲除純合子的生長和飼料轉化率明顯提高。結合TargetScan靶基因預測和miRNA-RNA pulldown測序分析,團隊鑒定出一系列與生長代謝相關的關鍵靶基因,如stat5b和fasn。其中,stat5b被證實為miR-200a/200b的核心靶基因,且stat5b轉基因黃顙魚的生長和飼料轉化率均得到明顯提升。
該研究表明,miR-200a/200b主要通過作用于能量代謝相關靶基因和信號通路來調控營養利用效率,這為解析高產與節糧性狀的耦合調控機制及相關性狀的精準改良提供了重要理論依據和技術支撐。
相關研究成果發表在《中國科學:生命科學》(SCIENCE CHINA Life Sciences)上。

黃顙魚飼料轉化率與生長性狀全基因組關聯分析及候選基因篩選

miR-200a/200b缺失提升黃顙魚生長和飼料轉化率及相關分子機制

miR-200a/200b通過靶作用stat5b調控黃顙魚的生長與飼料轉化率
掃一掃在手機打開當前頁
© 1996 - 中國科學院 版權所有 京ICP備05002857號-1
京公網安備110402500047號 網站標識碼bm48000002
地址:北京市西城區三里河路52號 郵編:100864
電話: 86 10 68597114(總機) 86 10 68597289(總值班室)








